QR-kood
miMind - Easy Mind Mapping

miMind - Easy Mind Mapping

26.2.13 arendajalt CryptoBees
(0 Arvustused) veebruar 15, 2026
miMind - Easy Mind Mapping miMind - Easy Mind Mapping miMind - Easy Mind Mapping miMind - Easy Mind Mapping miMind - Easy Mind Mapping miMind - Easy Mind Mapping

Uusim versioon

Versioon
26.2.13
Uuendus
veebruar 15, 2026
Arendaja
CryptoBees
Kategooriad
Internet
Platvormid
Android
Installatsioonid
0
Litsents
Free
Paketi nimi
com.cryptobees.mimind
Külasta lehte

Rohkem infot rakenduse miMind - Easy Mind Mapping kohta

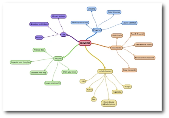
miMind on võimas tööriist mõtete ja skeemide organiseerimiseks ning jagamiseks. Looge lihtsaid nimekirju või keerukaid insenerikontseptsioone. Avastage kümneid paigutusi, värviskeeme ja kujundeid. Jagage oma kaarte pildi, PDF-i või tekstina.
MiMind pakub intuitiivset ja visuaalselt kaasahaaravat platvormi, mis muudab ideede kaardistamise, teabe struktureerimise ja loomingulise mõtlemise lihtsaks ja nauditavaks. Olenemata sellest, kas kasutate nutitelefoni või tahvelarvutit, on MiMindi kasutajaliides disainitud olema erakordselt paindlik ja hõlpsasti navigeeritav, pakkudes unikaalset kogemust igas suuruses ekraanil. Unustage segavad reklaamid ja tüütud registreerimisprotsessid – Cryptobees on loonud rakenduse, mis on täielikult pühendatud teie tootlikkusele ja loovusele, ilma igasuguste takistusteta.

MiMindi sügavus peitub selle rikkalikes funktsioonides, mis toetavad mitmetasandilisi, loogilisi ja hierarhilisi struktuure ning pakuvad mitmeid paigutusvõimalusi. Lisaks rikkalikule tekstivormingule saate oma ideid elavdada erinevate kujunditega, nagu ruudud, ringid, heksagonid, pilved ja paljud teised. Lisage hõlpsalt pilte, helisid ja mälestusi, et muuta oma kaardid veelgi informatiivsemaks ja isikupärasemaks. Andmete turvalisuse tagamiseks ja jagamiseks on MiMindil sisseehitatud tugi pilveteenustele nagu Google Drive ja Dropbox, võimaldades mugavat varundamist ja importi. Tööd lihtsustavad ka sellised funktsioonid nagu kopeerimine, kleepimine, dubleerimine, sõlmede lahutamine ja taasühendamine, lisaks tagasivõtmine/uuesti tegemine, kokkuvaristamine/laiendamine, suumimine/kerimine, kärpimine/pööramine ja lohistamine. Samuti toetab MiMind Freemind failitüübi importi ja salvestab teie töö automaatselt väljumisel, et tagada andmete säilimine.

MiMindi rakendusvõimalused on peaaegu piiramatud, ulatudes lihtsast märkmete tegemisest ja flash-kaartide loomisest kuni keeruka projektijuhtimise ja detailse eelarvestamiseni. Olgu teie eesmärk luua perepuu, topoloogilisi kaarte, vooskeeme, UML-diagramme või hallata oma ostunimekirja ja reisiplaane – MiMind on selleks ideaalne tööriist. See toetab loomingulist kirjutamist romaanide, kõnede ja kokkuvõtete jaoks, aitab kaasa keskendumisele, eesmärkide seadmisele ja kvalitatiivsele analüüsile. Lisaks pakub rakendus laia valikut ekspordivõimalusi, sealhulgas pilte (JPEG, PNG, TGA, BMP), PDF-i, teksti ja XML-faile, tagades teie loomingu lihtsa jagamise. Cryptobees on loonud MiMindi kõigile – olgu te siis õpilane, õpetaja, ettevõtja, kunstnik, professionaal või lihtsalt hobiline. Teie kujutlusvõime on ainus piirang!

Hinda rakendust

Lisa kommentaar ja arvustus

Kasutajate arvustused

Põhineb 0 arvustusel
5 tärn
0
4 tärn
0
3 tärn
0
2 tärn
0
1 tärn
0
Lisa kommentaar ja arvustus
Me ei jaga kunagi teie e-posti aadressi kellegi teisega.